辽宁省建筑业协会
征求意见箱 会员名录 登录/注册
征求意见箱 会员名录 用户名 进入系统 退出登录
网站首页
协会概况
协会章程
党支部委员会
协会负责人
监事会
理事单位
秘书处机构设置
其他介绍
通知公告
国家协会
公示公告
转发文件
协会动态
省级工法
创优活动
协会文件
协会信息
协会党建
行业焦点
聚焦建业
建筑人生
绿色建材
信息化
图片新闻
新闻动态
会员中心
会员风采
会员活动
入会流程
缴费开票
电子杂志
协会服务
法律维权
教育培训
经验交流
技术推广
志愿者
操作视频
志愿者名录
事迹展示
下载专区
文件下载
操作手册
更多内容
辽宁省建筑业协会
网站首页
协会概况
协会章程
党支部委员会
协会负责人
监事会
理事单位
秘书处机构设置
其他介绍
通知公告
国家协会
公示公告
转发文件
协会动态
省级工法
创优活动
协会文件
协会信息
协会党建
行业焦点
聚焦建业
建筑人生
绿色建材
信息化
图片新闻
新闻动态
会员中心
会员风采
会员活动
入会流程
缴费开票
电子杂志
协会服务
法律维权
教育培训
经验交流
技术推广
志愿者
操作视频
志愿者名录
事迹展示
下载专区
文件下载
操作手册
更多内容
行业焦点 聚焦建业 建筑人生 绿色建材 信息化 图片新闻 新闻动态
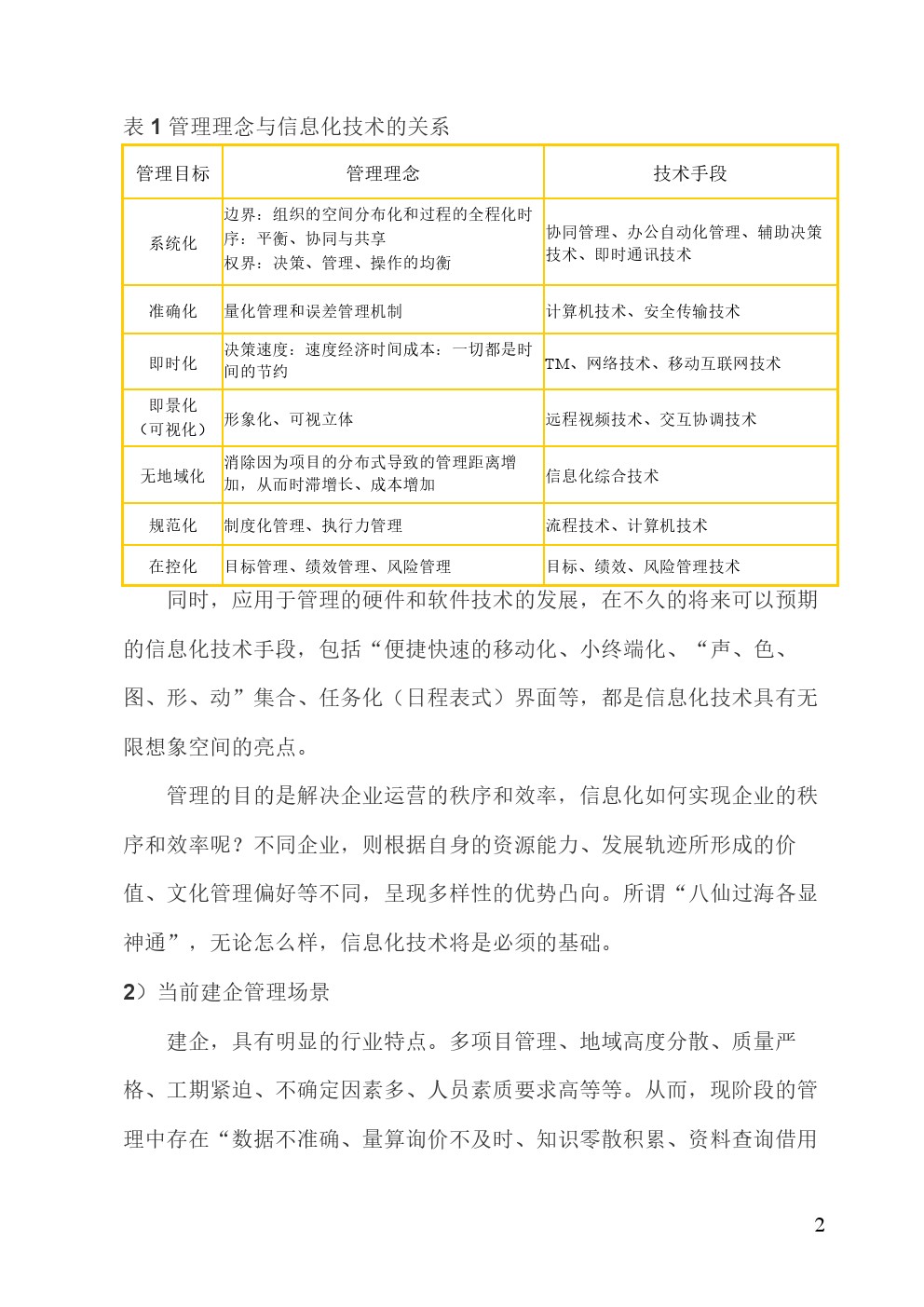
当前位置: 首页 > 行业焦点 > 信息化 >建企信息化启蒙阶段的任务与策略初探(2)——任务策略 2014-11-21

 

上一篇: 建企信息化启蒙阶段的任务与策略初探(1)——懵懂起航
下一篇: 特级资质信息化考评专家培训/指导手册
浏览次数:
电话:024-22713480 邮箱:liaoningjx@126.com 备案序号:辽ICP备16006347号-2
辽宁省建筑业协会 运营管理:沈阳慧筑云科技有限公司 进入管理后台
辽公网安备 21011202000110号
电话:024-22713480 邮箱:liaoningjx@126.com
备案序号:辽ICP备16006347号-2 辽公网安备 21011202000110号